一.项目名称
2024年性爱直播 俄罗斯新西伯利亚国立大学人工智能项目
二.项目外方高校
俄罗斯新西伯利亚国立大学(Novosibirsk State University,NSU)
三.外方高校简介
新西伯利亚国立大学(NSU),由俄罗斯科学院西伯利亚分院于1959年创办,隶属俄罗斯联邦教育与科学部,被誉为“俄罗斯硅谷”。该校是首批入选俄罗斯国家研究型大学和旨在推动俄罗斯大学进入前100所国际知名大学的“5-100计划”高校。2023年QS世界大学排名第260位,俄罗斯所有高校中排名第3位;2022年QS世界大学自然科学排名第82位;2022年QS世界大学数学专业排名第117位。
该校学生有非常好的机会接触现代前沿研究。该校主要培养数学、化学、信息学和计算机技术、力学等领域的专门研究人员,毕业的学生在基础科学领域有很高的科学素养。华为公司创始人任正非在接受官方采访时提到“新西伯利亚国立大学连续六年拿到世界计算机竞赛冠军、亚军”,并“都被Google以五、六倍的工资挖走”。
四.项目介绍
1.项目时间和地点
2024年7月22日—2024年8月4日(可调整),共计14天,新西伯利亚
2.项目内容(宣传手册文末下载查看)
本项目包含三部分内容:上午课程讲座和实践活动;下午/晚上文化体验活动;午餐。
课程讲座包含:商业和科学中的大数据案例,AI服务的部署;机器学习介绍,机器学习实践(贝叶斯分类器,机器学习流程,机器学习分类算法,机器学习模型评估);神经网络及其应用(自然语言处理,自动语音识别,计算机视觉);医疗领域的人工智能;简要介绍Python,使用Python进行可视化等。
实践活动包含:需求分析;线性回归;逻辑回归和决策树;PyTorch等。
文化活动包含:参观新西伯利亚国立大学;参观Akademgorodok学术城;参观西伯利亚和远东民族历史文化博物馆等。
(注:项目结束后会颁发结业证书)
五.项目费用
3500-4000人民币(包含课程费,住宿费,周内午餐费,接机费,由项目所产生的城市间交通费,项目内容中所包含的各类门票费)
六.项目亮点
定制项目:此项目依托NSU两年制全英文硕士项目“Artificial Intelligence & Big Data Analytics(人工智能与大数据分析)”开展合作;
合作保障:此项目于2023年已成功举办第一期,得到项目学生高度好评,获评“西北工业大学2023 年度翱翔四海暑期出国(境)交流项目二等奖”;
高性价比:项目费用较低,性价比较高;
名师资源:课程由NSU顶尖导师亲自授课,为西工大学生提供优质专业课程知识,深入体验名校学术氛围;
全英课堂:全英文项目,锻炼学生英语听说读写全方面能力,同时提升学术场景下的英语运用能力;
文化参访:丰富的文化参访活动,深入体验俄罗斯风土人情与城市魅力;
项目证书:参加课程可获得NSU开具的官方结业证书,同时,在项目陈述报告中优胜的小组还可获得优秀学员证明。
七.学校资助政策
欧美、大洋洲、非洲地区不超过10000元/生;
独联体国家不超过8000元/生;
亚洲地区不超过5000元/生。
注:每位同学一个自然年内仅可获得一次寒暑假项目资助。
八.项目联系人
李卓榕,029-88431692,zhuorong.li@xazbofficial.com
九.报名要求
1.报名对象
我校理工科相关专业本科生及研究生,上限40人。
2.报名方式
(1)请申请加入“2024数统俄罗斯暑期项目交流QQ群”(QQ:916175891),并填写《数统学院-西北工业大学2024年出国(境)短期交流项目学生信息统计表》(附件)。请将报名信息表、英文成绩证明文件以压缩包形式发送至邮箱zhuorong.li@xazbofficial.com(邮件主题命名为“2024年NSU暑期项目+姓名+学院”)。
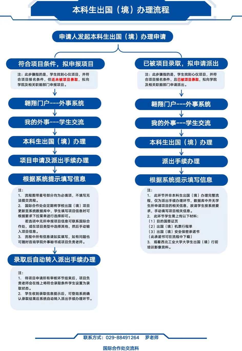
(2)参照下图登陆翱翔门户-外事系统进行网上手续办理。

图文:肖曼玉 李卓榕
审核:都琳

英文


微信二维码